首 页
学院概况
学院简介
学院领导
部门设置
党建思政
党建工作
党纪学习教育
主题教育
廉洁教育
培训教育
培训中心简介
培训动态
培训项目
典型案例
现场教学
联系我们
在职申硕
在线报名
公告通知
考试大纲
相关政策
快速链接
联系我们
自学考试
招生录取
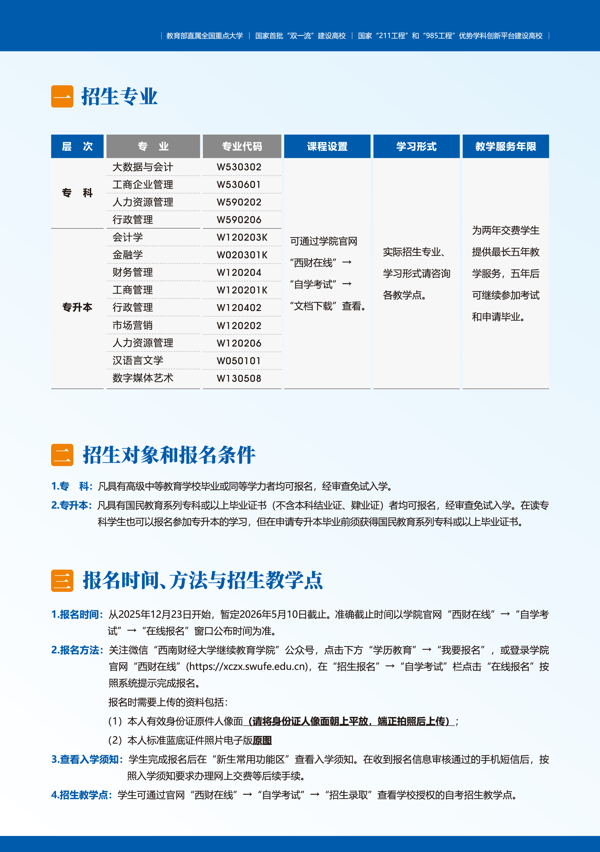
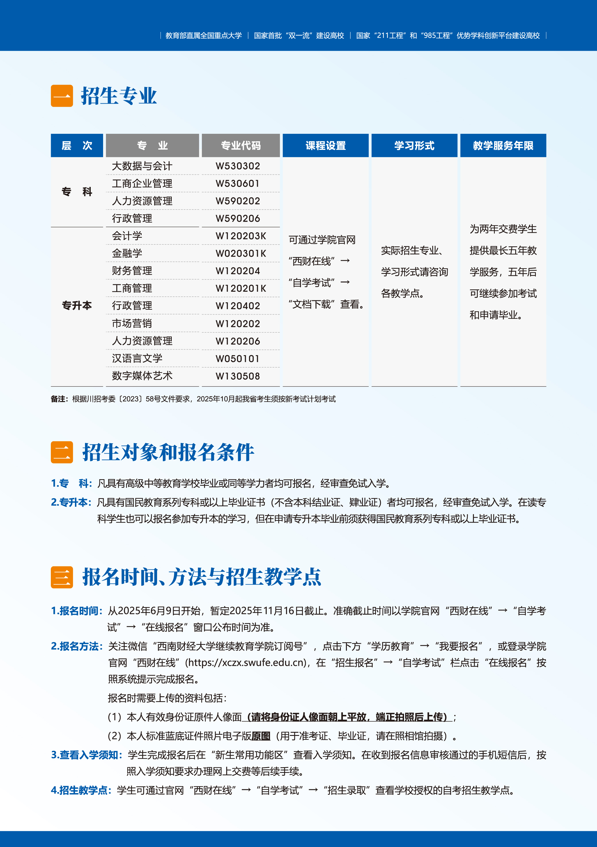
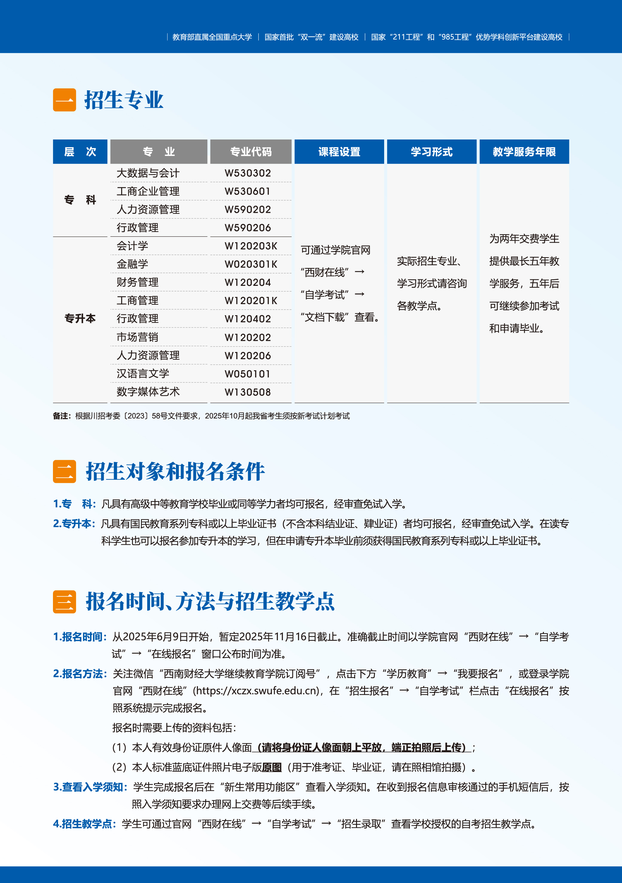
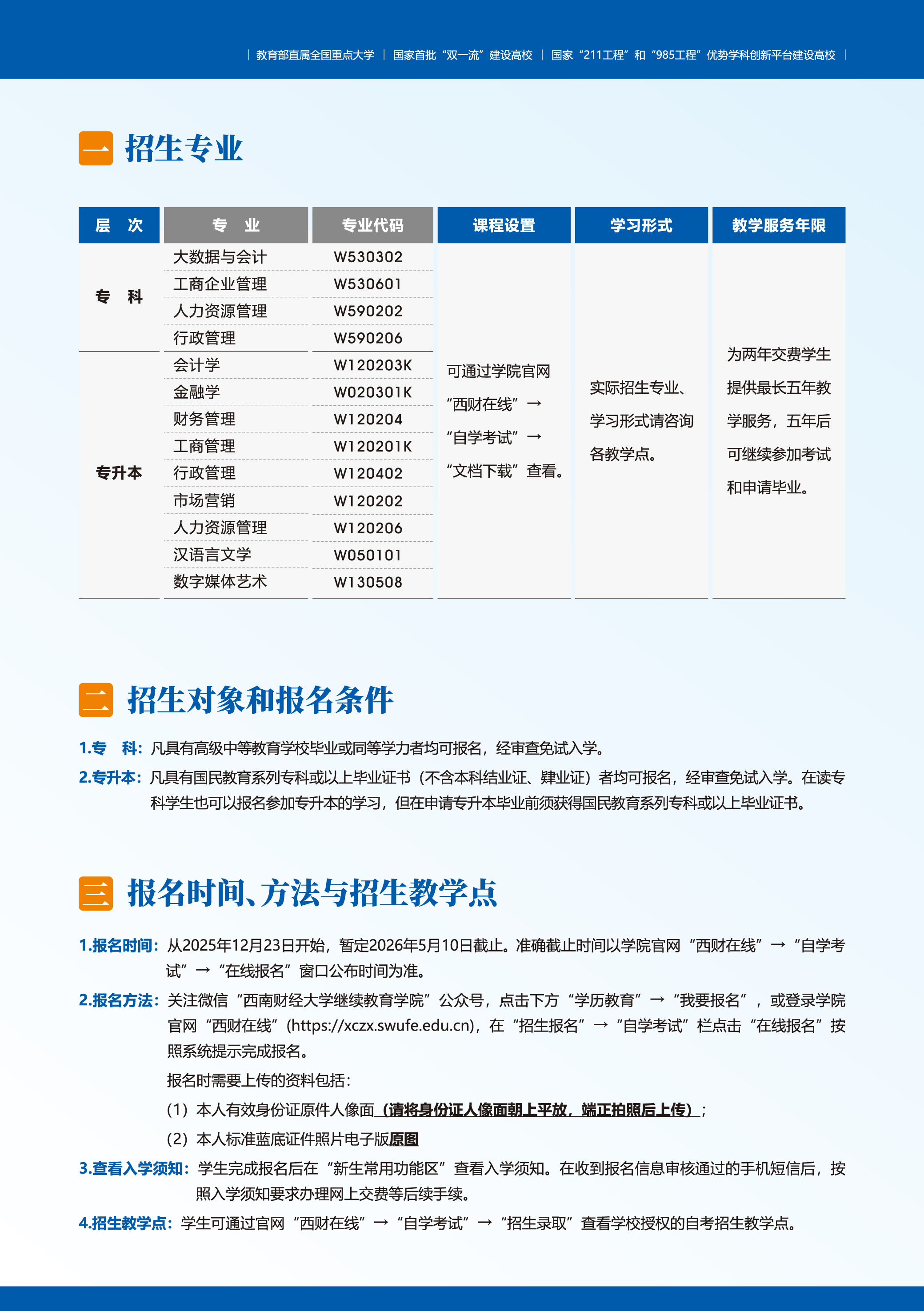
专业介绍
教学教务
考籍学位
规章制度
文档下载
成人教育
招生录取
专业介绍
教学教务
学籍学位
规章制度
文档下载
其它项目
计算机等级考试
会计专技继续教育
会计考证培训
学生工作
风采展示
活动资讯
专题教育
分享+Share
事务办理
校友服务
学校网站
西财在线入口
站内搜索
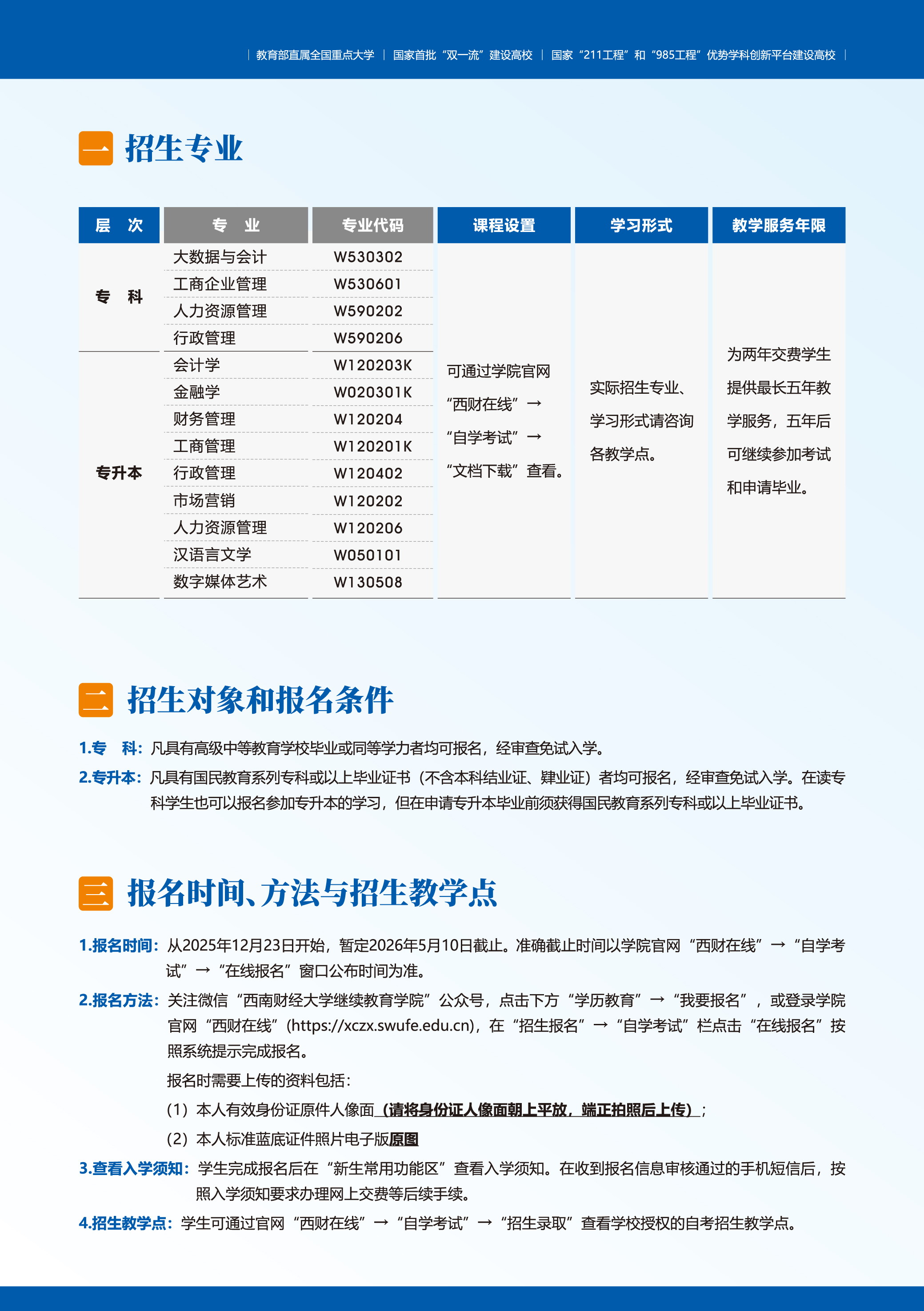
招生录取
专业介绍
教学教务
考籍学位
规章制度
文档下载
当前位置:
首 页
>
自学考试
>
招生录取
>
正文
西南财经大学2026年春季高等教育自学考试应用型专业助学招生简章
发布时间:2025年12月24日 09:29
阅读次数:
培训业务咨询
028-87352828
028-87356858
学历教育业务咨询
招生:028-87355127
招生:028-87352005
招生:028-87352276
投诉与建议信箱
jxjy@swufe.edu.cn
地址:成都市青羊区光华村街55号 邮编:610074 | 蜀ICP备05006386号-4